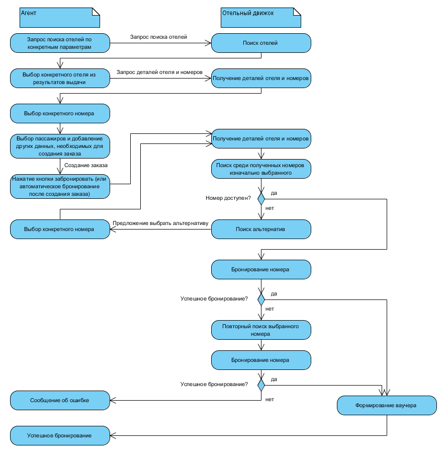
Общее описание бизнес-процесса


Внимание! Некоторые ссылки в данной диаграмме кликабельные, вы можете перейти в соответствующий раздел и ознакомиться с подробным описанием метода.
Поиск отелей ?