Спецификация метода HotelTreeResults
Пример вызова
Протокол: HTTP POST
Адресная строка: api/hoteltreeresults/execute
Аналогичен одноименному методу с передаваемым запросом в виде единого XML
Информация о запросе
Ниже приведены параметры запроса и их краткое описание
Параметры запроса
| Название параметра | Описание | ТИП |
|---|---|---|
| req | Объект HotelTreeResultsRequest с параметрами запроса поиска отелей по идентификатору дерева |
GET. |
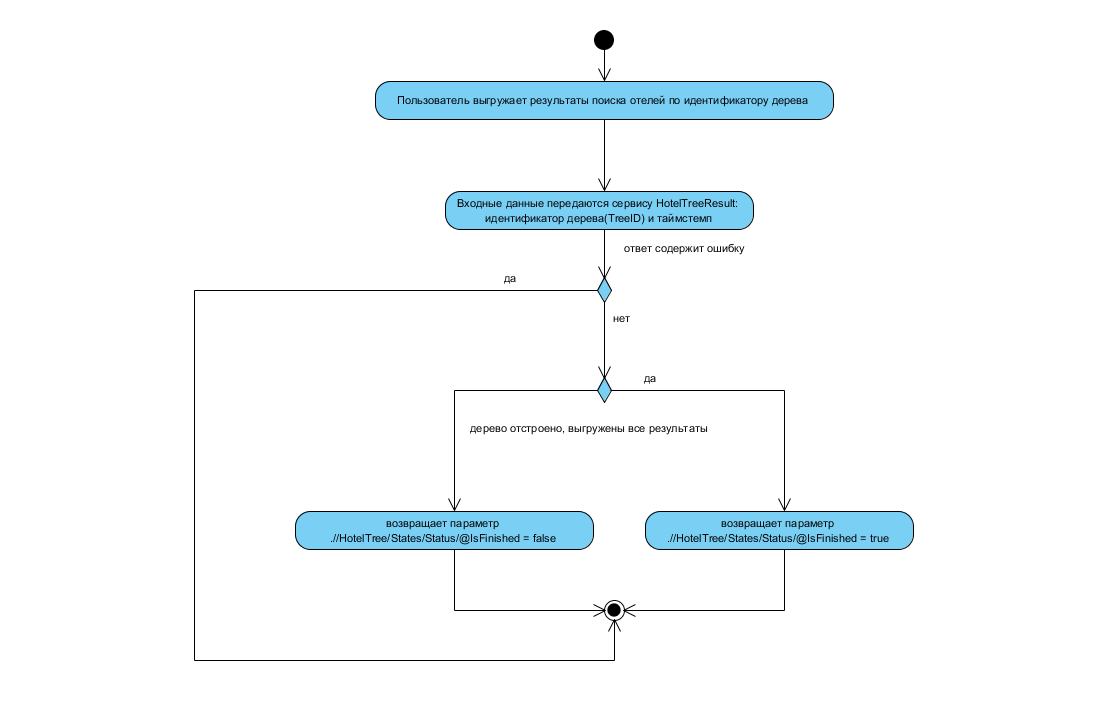
Описание работы сервиса
Диаграмма бизнес-процесса
Сервис HotelTreeResults является вторым шагом бизнес-процесса поиска гостиниц, возвращает отстроенное на данный момент времени дерево.
Пример для отправки запроса в теле сообщения
<?xml version="1.0" encoding="utf-8" ?>
<HotelTreeResultsRequest SecurityKey="XXX" id_Profile="XXX" IsTest="false" DateRequestStarted="0001-01-01T00:00:00">
<IsTest>false</IsTest>
<SystemInformation />
<TreeID>0bbeb3f50799def7ffc9cf3ddc067bd0</TreeID>
<Timestamp>0</Timestamp>
</HotelTreeResultsRequest>
Пример успешного ответа
<?xml version="1.0" encoding="utf-8" ?>
<HotelTreeResponse>
<HotelTree Date="2024-09-16T12:39:09.7523154+03:00" TreeID="a5502c451c0f0577c2dceeab41b69453">
<States>
<Status id_System="92" MethodName="HotelGeoTreeInitMethodTravelline" IsFinished="true" StatusDescription="Загрузка успешно завершена" DateChanged="2024-09-16T12:39:09.7523141+03:00"/>
</States>
<Items>
<HotelTreeItem Stars="5" OfficialCertificate="" Longitude="37.606784" Latitude="55.764916" ComparisionPrice="23861.2" ComparisionPriceWithMeal="0" ServiceFee="0" HiddenServiceFee="0" VAT="0" ComparisionPriceWithoutServiceFee="0" ComparisionPriceWithMealWithoutServiceFee="0" OriginalPrice="23861.2" Has3D="false" SortingRate="0" State="1" Timestamp="638620871618053301" AccessKey="cc192e63-7d4f-4fc2-8aac-fc28f5cb9002" HasAirportTransfer="false" HasFitness="false" HasInternet="true" HasParking="false" HasSpa="false" HasPool="false" MealIncludedInPrice="false">
<HotelName>
<BS Rus="Дизайн Отель СтандАрт" En="The StandArt Hotel Moscow"/>
</HotelName>
<HotelType>Hotel</HotelType>
<Phone>+7 495 587 77 31</Phone>
<ThumbnailUrl>https://partner-static.tlintegration.com/images/p/7317/637576359060738062-ff598435-e0c9-471f-b684-a0dfc2fd91d2</ThumbnailUrl>
<Address>
<BS Rus="г. Москва, Страстной бульвар, д. 2" En="г. Москва, Страстной бульвар, д. 2"/>
</Address>
<RoomType>Делюкс с двумя отдельными кроватями (Тариф раннего бронирования без завтрака)</RoomType>
<MealInfo>без питания</MealInfo>
<FreeCancelationDate>16.09.2024 00:00:00</FreeCancelationDate>
<CurrencyExchangeRate>1</CurrencyExchangeRate>
<CurrencyCode>RUB</CurrencyCode>
<MealCurrencyCode/>
<MealCurrencyExchangeRate>0</MealCurrencyExchangeRate>
<TripAdvisorRate ServicesRate="0" PriceRate="0" CleannessRate="0" ComfortRate="0" LocationRate="0" PersonnelRate="0" FeedbackQuantity="0"/>
<Accessors>
<Accessor id_System="92" id_City="6297" HotelName="Дизайн Отель СтандАрт" id_ProviderGroup="6" id_Profile="XXX">
<HotelCode>7317</HotelCode>
<Adults>1</Adults>
<ChildAges/>
<Checkin>23.09.2024</Checkin>
<Checkout>24.09.2024</Checkout>
<CurrentPaymentType>0</CurrentPaymentType>
<Details City="2"/>
</Accessor>
</Accessors>
</HotelTreeItem>
...
</Items>
<SearchFilterParameters Latitude="0" Longitude="0" id_city="0" Radius="0"/>
</HotelTree>
</HotelTreeResponse>
Структура ответа
Дерево отелей (см. HotelTreeResults)
Дерево отелей — ответ сервиса HotelTreeResults - контейнер, содержащий в себе несколько отелей, имеющих следующие характеристики:
Каждое дерево отелей характеризуется уникальным кодом - TreeID, которое назначается при вызове метода HotelTreeInitialize и в дальнейшем используется при переопросе сервиса для получения новых вариантов размещения.
Поля класса:
| Тип | XML-тип | Название | Комментарий | Наличие в ответах | Пример |
|---|---|---|---|---|---|
| DateTime | Attribute | Date | дата и время выдачи дерева | всегда | 2017-07-24T11:19:19.8953478+03:00 |
| uint | Attribute | TreeID | уникальный идентификатор дерева | всегда | 6f548caf9441b06b84db868e44a41cd1 |
| States | Element | States / Status | состояния поиска в конкретном поставщике | всегда | - |
| Items | Element | Items / HotelTreeItem | информация об одном отеле | всегда | - |
States / Status
States — состояния поиска в конкретном поставщике.
Status — текущий статус в конкретном поставщике.
Поля класса:
| Тип | XML-тип | Название | Комментарий | Наличие в ответах | Пример |
|---|---|---|---|---|---|
| int | Attribute | id_System | идентификатор поставщика | всегда | 3 |
| string | Attribute | MethodName | имя исполняемого в движке метода | всегда | HotelTreeInitMethodAcase |
| bool | Attribute | IsFinished | закончен ли поиск в данном поставщике | всегда | true |
| string | Attribute | StatusDescription | описание статуса | всегда | Поиск в системе Academservice завершен успешно |
| DateTime | Attribute | DateChanged | последняя дата и время изменения состояния | всегда | 2017-07-24T11:20:12.536144+03:00 |
Items / HotelTreeItem
HotelTreeItem — информация об одном отеле
Поля класса:
| Тип | XML-тип | Название | Комментарий | Наличие в ответах | Пример |
|---|---|---|---|---|---|
| int | Attribute | Stars | количество звезд | всегда | 3 |
| string | Attribute | OfficialCertificate | сведения о официальной категории | всегда | 4 звезды, действует до 21.04.2024 |
| double | Attribute | Longitude | географическая долгота, координаты местоположения отеля | всегда | 37.389736 |
| double | Attribute | Latitude | географическая широта, координаты местоположения отеля | всегда | 55.828133 |
| double | Attribute | ComparisionPrice | наименьшая цена за указанный период | всегда | 5960 |
| double | Attribute | ComparisionPriceWithMeal | наименьшая цена с питанием за указанный период | всегда | 5960 |
| double | Attribute | ServiceFee | сервисный сбор | всегда | 0 |
| double | Attribute | HiddenServiceFee | скрытый сервисный сбор | всегда | 0 |
| double | Attribute | ComparisionPriceWithoutServiceFee | наименьшая цена за указанный период (без сервисного сбора) | всегда | 0 |
| double | Attribute | ComparisionPriceWithMealWithoutServiceFee | наименьшая цена с питанием за указанный период (без сервисного сбора) | всегда | 0 |
| double | Attribute | OriginalPrice | стоимость от поставщика | всегда | 23861.2 |
| bool | Attribute | Has3D | имеется ли трехстронний договор с данным поставщиком (true/false) | всегда | false |
| int | Attribute | SortingRate | приоритет данного поставщика в системе Кортеос | всегда | 0 |
| int | Attribute | State | статус элемента дерева (1 - свежесозданный, 2 - обновлённый) | всегда | 1 |
| uint | Attribute | Timestamp | таймстемп выдачи данных | всегда | 636364920123841707 |
| bool | Attribute | HasAirportTransfer | имеется ли услуга трансфера из аэропорта/в аэропорт (true/false) | всегда | true |
| bool | Attribute | HasFitness | имеется финтес зал (true/false) | всегда | false |
| bool | Attribute | HasInternet | имеется интернет (true/false) | всегда | true |
| bool | Attribute | HasParking | имеется парковка (true/false) | всегда | true |
| bool | Attribute | HasSpa | имеется спа (true/false) | всегда | false |
| bool | Attribute | HasPool | имеется бассейн (true/false) | всегда | false |
| bool | Attribute | MealIncludedInPrice | включено ли питание в цену (true/false) | всегда | false |
| double | Attribute | VAT | информация об НДС при оплате, если НДС не включен или неизвестен, то 0 | всегда | 1034.98 |
| double | Attribute | VATDouble | численное значение НДС при оплате. Если НДС включен, но значение неизвестно, то значение -1 | всегда, если НДС включен | 1034.98 |
| double | Attribute | CommissionDouble | численное значение комиссии агентства | всегда, если комиссия есть | 0 |
| HotelName | Element | HotelName | название отеля на русском и английском | всегда | - |
| string | Element | HotelType | тип отеля - отель, хостел и т.п. | всегда | Hotel |
| string | Element | Phone | телефон отеля | всегда | |
| string | Element | ThumbnailUrl | небольшая картинка, логотип отеля | всегда | http://images.acase.ru/hotels_images/800300_00.jpg |
| Address | Element | Address | адрес отеля на русском и английском | всегда | |
| string | Element | RoomType | название комнаты из самого дешёвого тарифа | всегда | Делюкс с двумя отдельными кроватями |
| string | Element | MealInfo | тип питания из самого дешёвого тарифа | всегда | без питания |
| string | Element | FreeCancelationDate | дата бесплатной отмены из самого дешёвого тарифа | всегда | 16.09.2024 00:00:00 |
| double | Element | CurrencyExchangeRate | курс обмена валют | всегда | 1 |
| string | Element | CurrencyCode | код валюты | всегда | RUB |
| string | Element | MealCurrencyCode | код валюты (питание) | всегда | RUB |
| double | Element | MealCurrencyExchangeRate | курс обмена валют (за питание) | всегда | 1 |
| TripAdvisorRate | Element | TripAdvisorRate | рейтинг отеля в сервисе TripAdvisor | всегда | |
| Accessors | Element | Accessors | аксессор | всегда | |
| string | Element | PriceChangeLog | история изменения цены при применении сборов | всегда, если применяются сборы | |
| string | Element | AdditionalDetails | дополнительные данные по отелю (уникально в рамках поставщика) | всегда |
Примеры ошибок
Системная ошибка
Выдается в случае неверного набора входных параметров, например, пропущен какой-то обязательный параметр или передан неверный тип данных
<?xml version="1.0" encoding="utf-8" ?>
<HotelTreeResponse>
<Errors>
<Error>Не удается получить доступ. Проверьте финпрофиль.</Error>
</Errors>
</HotelTreeResponse>
Логическая ошибка
Возникает в том случае, если переданы неверные данные, например, передан неверный идентификатор дерева.
<?xml version="1.0" encoding="utf-8" ?>
<HotelTreeResponse>
<Errors>
<Error>Результаты поиска устарели, начните поиск заново.</Error>
</Errors>
</HotelTreeResponse>
Ошибка уровня движка
Возникает в том случае, если при исполнении входного запроса на уровне движка произошла какая-то ошибка
<?xml version="1.0" encoding="utf-8" ?>
<HotelTreeResponse>
<Errors>
<Error>Служба поиска гостиниц временно недоступна, попробуйте повторить свой запрос позже.</Error>
</Errors>
</HotelTreeResponse>